Markdown support
- Common Markdown syntax support
- Multi-line code blocks with language color syntax highlighting
- Diagrams and charts (Mermaid Support)
- Images
- Markdown files as an external reference
The generation of your API documentation is based on your API definition, which must adhere to one of the standards we support (OpenAPI/Swagger and AsyncAPI.).
To allow you to enrich your documentation, we support common Markdown syntax, including call-outs and the addition of images, for example.
You can integrate Markdown directly into your API document or as an external reference pointing to Markdown files.
Common Markdown syntax support #
| Formatting | Markdown Syntax | Rendering |
|---|---|---|
| bold | **bold** |
bold |
| italic | _italic_ |
italic |
| link | [links](https://bump.sh) |
links |
| inline code | ̀ inline code ̀ |
inline code |
| highlight | ==highlight== |
highlight |
| strike-through | ~~strikethrough~~ |
|
| footnote | Footnote[^1] |
Footnote[^1] |
| quotes | > quotes |
> quotes |
Titles & headings #
- Heading 1:
# A first-level title - Heading 2:
## A second-level title - Heading 3:
### A third-level title
Multi-line code blocks with language color syntax highlighting #
E.g.
```json
{
"hello": "world",
"number": 1,
"boolean": true
}
```
will render:
{
"hello": "world",
"number": 1,
"boolean": true
}
Information call-outs #
Bump.sh supports information call-outs (of type info, warn, success or error) with the quote markdown syntax (lines starting with > ) if the first line contains one of the call-out types.
E.g.
> info
> this is an important information to **standout**.
will render:
this is an important information to standout.
Accordions #
Bump.sh support of accordions offers you a way to hide large content by default, for example if you need to share large tables.
E.g.
<details><summary>My accordion title</summary>
My content
</details>
will render:

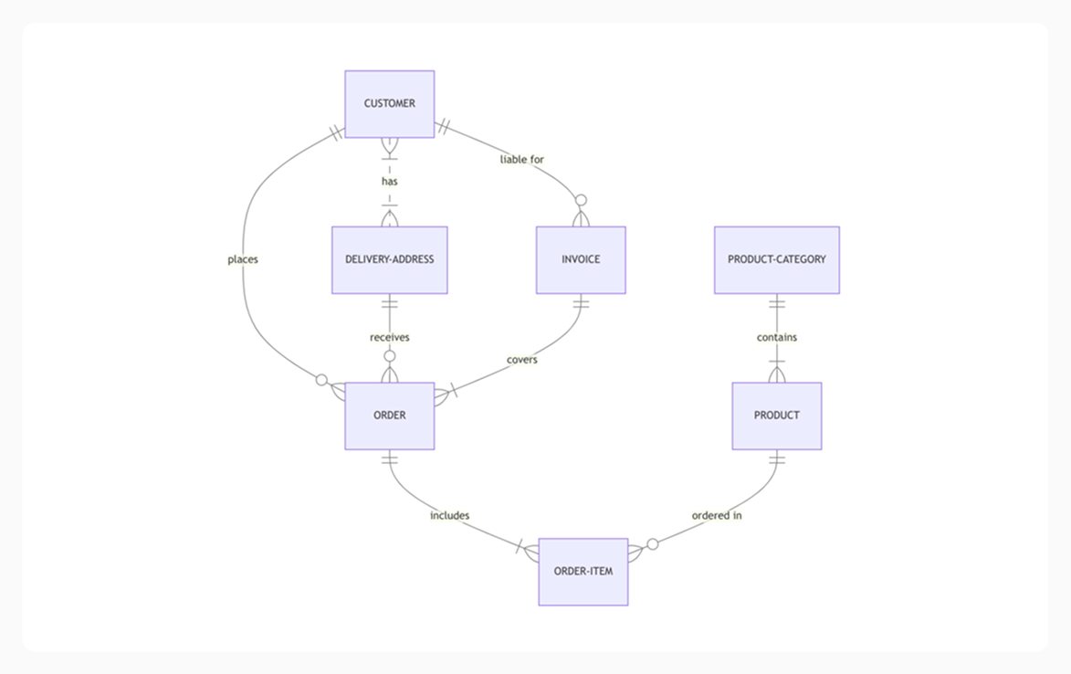
Diagrams and charts (Mermaid Support) #
The direct integration of Mermaid via our Markdown support allows you to display diagrams and charts to visually illustrate key information, making it easier to understand. You can find the full list of diagrams supported by Mermaid on this page.
To create your diagram or chart, we recommend referring to Mermaid’s syntax guide, available in their documentation. It provides detailed syntax instructions for each type.
To generate one, add a code block declared as mermaid inside a description or content property:
get:
description: |
```mermaid
erDiagram
CUSTOMER }|..|{ DELIVERY-ADDRESS : has
CUSTOMER ||--o{ ORDER : places
CUSTOMER ||--o{ INVOICE : "liable for"
DELIVERY-ADDRESS ||--o{ ORDER : receives
INVOICE ||--|{ ORDER : covers
ORDER ||--|{ ORDER-ITEM : includes
PRODUCT-CATEGORY ||--|{ PRODUCT : contains
PRODUCT ||--o{ ORDER-ITEM : "ordered in"
```
This example would render the following diagram (see it live):

Images #
Use the following syntax to add images in your markdown:

Please, don’t forget to add an alt-text to your images: this description helps make them accessible to all your readers.
Image sizing #
If you want to manually set the size of your image you can use our custom =dimension parameter just before the closing parenthesis as:

=dimension uses the following syntax:
=[width][unit]x[height][unit]
for instance using =100pxx50px where
100is thewidthpxtheunitxtheseparator50theheight- second
pxisunitagain will output an image with 100 pixels height and 50 pixels width.
At least one height or width parameter is mandatory, everything else being optional.
=100pxx50px # with everything
=100x50 # without unit
=100 # without height (x separator not needed) and unit
=100px # without height
=x50 # without width and unit
=x50px # without width
- If you don’t specify a
unitit will default to pixel.- If you don’t specify
widthorheight, the other value will be a ratio calculated from the original size of the image so it doesn’t shrink.
You can use any of the following CSS length units as unit:
Absolute units:
cmcentimetersmmmillimetersininches (1in = 96px = 2.54cm)pxpixels (1px = 1/96th of 1in)ptpoints (1pt = 1/72 of 1in)pcpicas (1pc = 12 pt)
Relative units:
emrelative to the font-size of the element (usually 1em = 16px)exrelative to the x-height of the current font (rarely used)chrelative to the width of the “0” (Unicode U +0030) in the current fontremrelative to font-size of the root elementvwrelative to 1% of the width of the viewport*vhrelative to 1% of the height of the viewport*vminrelative to 1% of viewport’s* smaller dimensionvmaxrelative to 1% of viewport’s* larger dimension%relative to the parent element
Markdown files as an external reference #
Markdown files can be included as an external reference within your API definition with the $ref syntax $ref: "./path/to/local-markdown.md".
In the same way you can extract part of your API definition (usually JSON schema of your models into dedicated *.yaml or *.json files), you can extract your markdown content into dedicated files too.
E.g. Your OpenAPI file api-contract.yml can thus looks like:
openapi: 3.1.0
info:
title: Bump API documentation
version: 1.0.0
description:
$ref: "./docs/introduction.md"
servers:
...
paths:
...
These files will be rendered within your documentation as if they were part of your API definition.